Lompat ke konten Lompat ke sidebar Lompat ke footer

Flowchart Case Of / File Flowchart Case Jpg Wikimedia Commons / Show any loops back to previous steps.

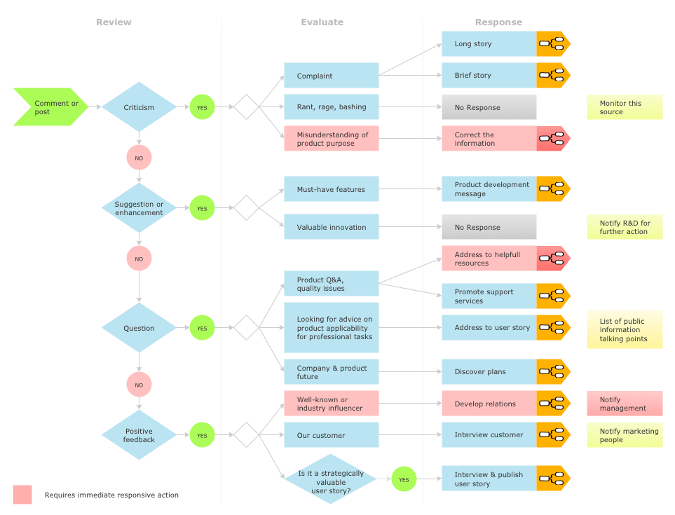
Excel tutorial on how to make a flow chart in excel. Community standards emphasize being vaccinated and wearing a mask as our best defenses against the coronavirus. Specialist contacts the reported child's family within 24 hours. Immediate danger safety measures could include foster care placement. The flowchart shows the steps as boxes of various kinds, and their order by connecting the boxes with arrows.

Invasive haemophilus influenzae case investigation flowchart wisconsin division of public health all potential cases of invasive h. Case Management Process Flow Fill Online Printable Fillable Blank Pdffiller
Case Management Process Flow Fill Online Printable Fillable Blank Pdffiller from www.pdffiller.com
case closed preventive services voluntary enrollment. Add steps and connect them with arrows. How long will it takes for the court to act if their is a petition for involuntary commitment? A preliminary conference must be held within 45 days of assignment of the case to a judge. How to make a flowchart in a few simple steps: 3 definitions student with a. In its last public data report last wednesday, the district said 150 children and employees were in quarantine, and 28 "actionable" What is the flowchart application you used to create above flowchart diagrams with colors?

flowcharts are used in analyzing, designing, documenting or.

flowchart a—getting started (from finding the death certificate to starting a probate case) probate flowchart a—august 2015 alaska court system forms office get a copy of the death certificate. Penulisan case of dalam algoritma "flowchart". How long will it takes for the court to act if their is a petition for involuntary commitment? Take the flip chart and use a computer program to create the process for print. Add steps and connect them with arrows. The parties must be present at the conference. Words that are italicized in a definition are defined in a separate entry in this glossary. *** nullities require a court hearing and judge's approval before a judgment is granted. **** judgment forms are a set of forms to finish your case that are customized for your family. How to make a flowchart in a few simple steps: Visio is the most common flowchart software, but microsoft word also has a program that works. Means to get the current value of code.in a larger program this would usually be different every time. Create a draft of the flowchart.

The following flowchart is intended to assist employees (faculty and staff) with how to handle exposure to covid. 3 definitions student with a. Create the starting point, decision points, and the ending point in the process. · retains and stores case ˜le for period of time before shipping stateside. Page 3 of 12 a active efforts:

However, decision trees can also be detailed and overwhelming. 01 24 2019 One Lesson Of Math The Sine Law Part 2 Math Concepts Flow Chart Lesson
01 24 2019 One Lesson Of Math The Sine Law Part 2 Math Concepts Flow Chart Lesson from i.pinimg.com
Now, you can make your test steps just by dragging the corresponding keywords and arranging them in flowchart form. You can use it as a flowchart maker, network diagram software, to create uml online, as an er diagram tool, to design database schema, to build bpmn online, as a circuit diagram maker, and more. Visio is the most common flowchart software, but microsoft word also has a program that works. Create the starting point, decision points, and the ending point in the process. Here's a flowchart to help you figure out out the right solution for your use case the words that go with the flowchart can be found here. Immediate danger safety measures could include foster care placement. Emergency procedures are the foundation of any crisis management plan. At the end of your case, you may have been successful in getting a judgment against the defendant, but you still don't know how to get your money.

The flowchart shows the steps as boxes of various kinds, and their order by connecting the boxes with arrows.

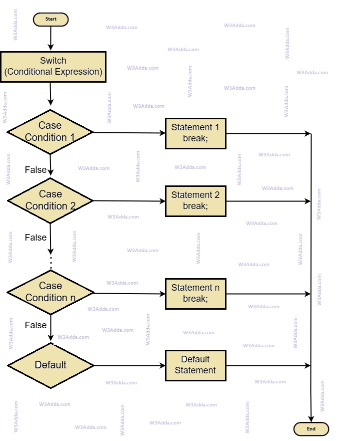
3 definitions student with a. The case structure helps make a flowchart more readable and saves space on the paper. Specialist contacts the reported child's family within 24 hours. Finally, we will print the value stored in the variable sum. Bpra and process flow chart items 36 to 43 download. How to make a flowchart in a few simple steps: flowchart maker and online diagram software. And here is the created flowchart for switch statement. Is an action that is required of the state in caring for an indian child, mandated under the indian child welfare act (icwa).while active efforts is undefined in icwa, it refers to an effort more intense than the legal term "reasonable efforts." flowchart (text equivalent) the plaintiff files either a summons and verified complaint or a summons with notice with the county clerk's office. We'll review how to create a flowchart using shapes. At the end of your case, you may have been successful in getting a judgment against the defendant, but you still don't know how to get your money. Excel tutorial on how to make a flow chart in excel.

flowchart a—getting started (from finding the death certificate to starting a probate case) probate flowchart a—august 2015 alaska court system forms office get a copy of the death certificate. Joy cicl january 16, 2019 at 5:40 pm. But sometimes the use of structured flowchart is necessary. However, decision trees can also be detailed and overwhelming. Pseudocode is used to design the programmings and do dryrun to check whether the programs run properly or not.

Bpra and flow chart on rsw on case management download. Chapter 6 Problem Solving With Case Structure Overview Case Logical Structure Code Menu Ppt Download
Chapter 6 Problem Solving With Case Structure Overview Case Logical Structure Code Menu Ppt Download from images.slideplayer.com
Look at these decision tree examples: Day of removal change of. Means to get the current value of code.in a larger program this would usually be different every time. The director of eeo will notify you of the right to either request a hearing before an eeoc administrative judge (aj) or receive a final ftc decision without a hearing. Show any loops back to previous steps. · retains and stores case ˜le for period of time before shipping stateside. Of removal from current educational setting. The case structure helps make a flowchart more readable and saves space on the paper.

And here is the created flowchart for switch statement.

Each flowchart must have one starting point. Now, you can make your test steps just by dragging the corresponding keywords and arranging them in flowchart form. flow charts for emergency management panafrican emergency training centre, addis ababa, july 1998 How to make a flowchart in a few simple steps: What is the flowchart application you used to create above flowchart diagrams with colors? On the file menu, point to new, point to flowchart, and then click basic flowchart. A flowchart is a type of diagram that represents a workflow or process. case closed preventive services voluntary enrollment. Look at these decision tree examples: 3 definitions student with a. Finally, we will print the value stored in the variable sum. Most civil lawsuits can be divided broadly into these stages: About press copyright contact us creators advertise developers terms privacy policy &

Flowchart Case Of / File Flowchart Case Jpg Wikimedia Commons / Show any loops back to previous steps.. (note that changing to remote instruction requires approval from the department chair and dean's office.) following the The flowchart shows the steps as boxes of various kinds, and their order by connecting the boxes with arrows. flow charts for emergency management panafrican emergency training centre, addis ababa, july 1998 In its last public data report last wednesday, the district said 150 children and employees were in quarantine, and 28 "actionable" To download this chart, click flowchart_start_end.flo.

Posting Komentar untuk "Flowchart Case Of / File Flowchart Case Jpg Wikimedia Commons / Show any loops back to previous steps."